Untuk membuat board secara otomatis dari schematic pada eagle dapat dilakukan dengan mudah , pertama buka eagle, new–>schematic
Kemudian buat schematic rangkaian, disini saya akan membuat driver relay, hasilnya adalah sebagai berikut :
Setelah itu klik file—>Switch to board
Kemudian hasilnya adalah sebagai berikut :
Atur letak komponen dan wire sesuai dengan posisi yang diinginkan, kemudian setelah kita atur pada posisi yang kita inginkan selanjutnya untuk klik
Kemudian klik garis, sehingga akan nampak seperti ini
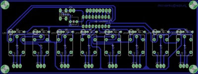
Dan hasil akhirnya adalah sebagai berikut…..

harus lebih rajin ya…….postingnya…biar rame.. oke?
good luck