Agar hasil PCB yang kita buat lebih istemawa maka biasanya board yang kita buat dalam bentuk blok,
untuk membuat blok pada board kita dapat memanfaatkan fasilitas “polygon”,
pertama siapkan board seperti biasanya.
kemudian klik “polygon”, gambar garis disekeliling board
, atur jarak antar komponen yaitu mengatur isolate( semakin kecil maka semakin rapat disini isolate = 0.016)
klik auto pada tab general atur preferred direction.
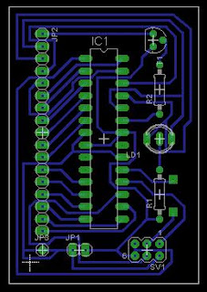
Kemudian OK dan hasilnya adalah sebagai berikut.
Agar tampilan lebih bagus dan kompleks dapat dicoba fasilitas pada tab-tab yang lain.

Thank atas pemberitahuan webnya
sama sama mas, moga bermanfaat