Langkah-langkah untuk membuat design PCB adalah sebagai berikut:
- Terdapat banyak software untuk membuat PCB tetapi disini saya menggunakan Eagle versi 5.0.0
- Buka aplikasi program Eagle, hingga muncul seperti gambar dibawah ini
- Pilih file/new/board, hingga muncul layar hitam (board)
- Agar lebih mudah usahakan mengingat tombol pada menu yang sering digunakan antara lain sebagai berikut :

- Untuk fungsi-fungsi yang akan dijelaskan kemudian
- Sekarang membuat rangkaian yang akan didesain, disini rangkaian yang akan dibuat adalah sebagai berikut :
- Lakukan langkah seperti pada tahap awal
- Hingga muncul layar board
- Pilih Grid kemudian buat skala untuk penempatan komponen, seperti pada gambar dibawah ini Atur size sesuai dengan keinginan
- Zoom in pada board maka garis putih seukuran size akan muncul, garis skala ini membantu agar komponen tersusun dengan lurus dan jarak yang teratur.
- uatlah garis tepi penolong menggunakan wire dengan ukuran secukupnya misal pada koordinat 60×50 untuk skala 1mm berarti ukuran sebenarnya 6cmx5cm. Ukuran sebenarnya = koordinat x skala. Sperti gambar dibawah ini.
- Masukkan komponen yang dibutuhkan seperti pada gambar skematik diatas : (4 resistor, 3 kapasitor, 2 diode dan 1 led) .
- Menggunakan add pilih komponen misal add/rlc/0204/7 untuk resistor, add/rlc/E2-4 untuk kapasitor, add/diode/D-7.5 untuk diode, add/led/LED3MM untuk led 3 mm dan Pinheader untuk menghubungkan rangkaian dengan sumber add/pinhead/1X02. Pemilihan komponen terserah saja asalkan bentuk atau tipe komponen menyerupai. Ingat kita hanya mengambil TATA LETAK agar kaki kompanen dapat masuk dalam PCB. Jadi pemilihan komponen secara sembarang sah sah aja asalkan kaki kaki komponen masuk pada PCB.
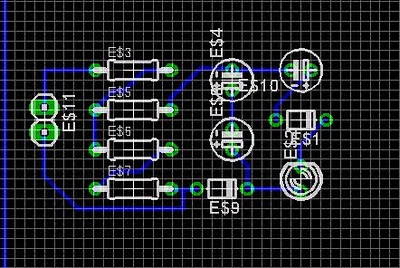
- Dengan menggunakan wire hubungkan tiap tiap komponen.
- Dibutuhkan sedikit imajinasi agar komponen dapat tersusun seperti pada gambar skematik.
- Dibutuhkan agak banyak imajinasi untuk mendapatkan desain yang sesuai dengan gambar skematik, rapi, irit tempat dan enak dipandang.
- Ingat jangan pernah menjadikan TATA LETAK gambar skematik sebagai acuan untuk mendesain pada PCB. Skematik membantu untuk hubungan antar komponen dan jalur tetapi tidak ada hubungan dengan tata letak komponen.
- Jadi buatlah tata letak komponen yang sekreatif mungkin dengan benar (sesuai skematik), rapi dan enak dipandang.
- Setelah desain selesai dibuat selanjutnya pada tahap penyelesaian.
- Pada display akan kita tampilkan gambar jalur saja tanpa komponen. Dengan cara display hilangi tPlace dan bPlace. Klik oke
- Hilangkan garis tepi penolong, ganti dengan garis tepi yang merapat pada komponen.
- Untuk selanjutnya yaitu printing
ini untuk apa ya mas?? trus bagaimana??
untuk desain rangkaian pada pcb…